中国政府网
|
省政府
|
市政府
无障碍
|
适老模式
您当前位置:
首页
>>
热点应用
>>
行政执法公示专栏
>>
事前公开
>>
烟草局
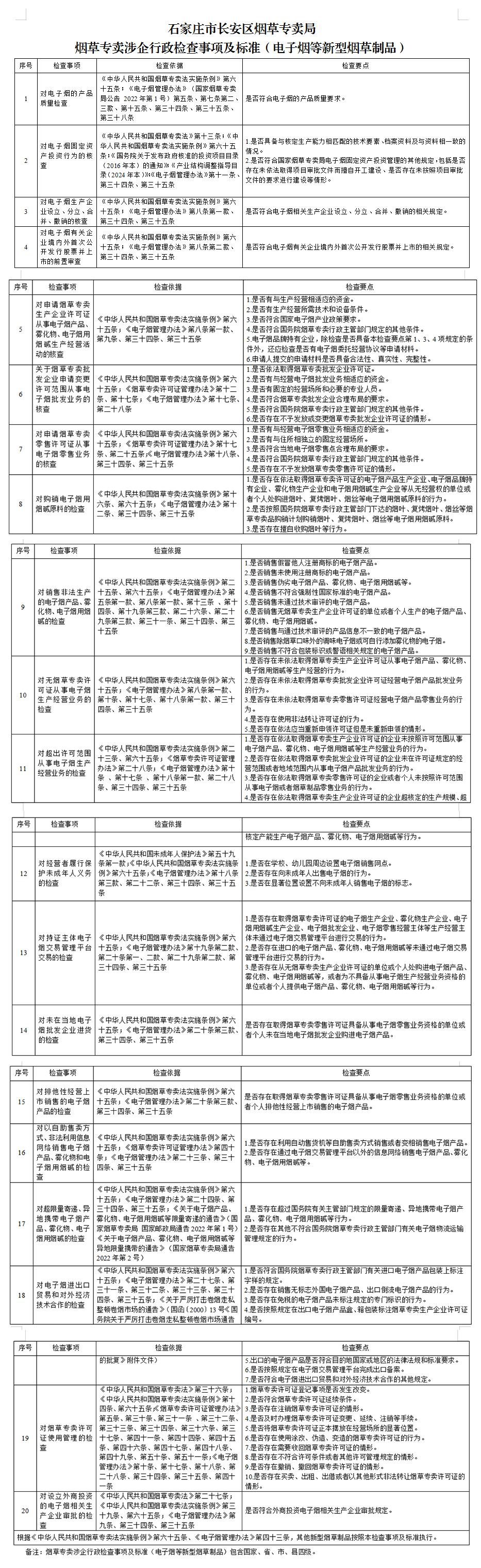
石家庄市长安区烟草专卖局烟草专卖涉企行政检查事项及标准(电子烟等新型烟草制品)
发布时间:2025-12-25
来源:烟草局
发文字号:
【字体:
大
中
小
】
打印